北本市中丸3丁目自治会
北本市中丸3丁目自治会のコミュニティ活動を円滑にすることを目的としています
since2021/04
メニュー
コンテンツへスキップ
トップページ
自治会の沿革
自治会規約
事業報告
事業計画
公会堂掃除当番
資源回収掃除当番
ゴミ出しカレンダー及び分別マニュアル
プライバシーポリシー
リンク
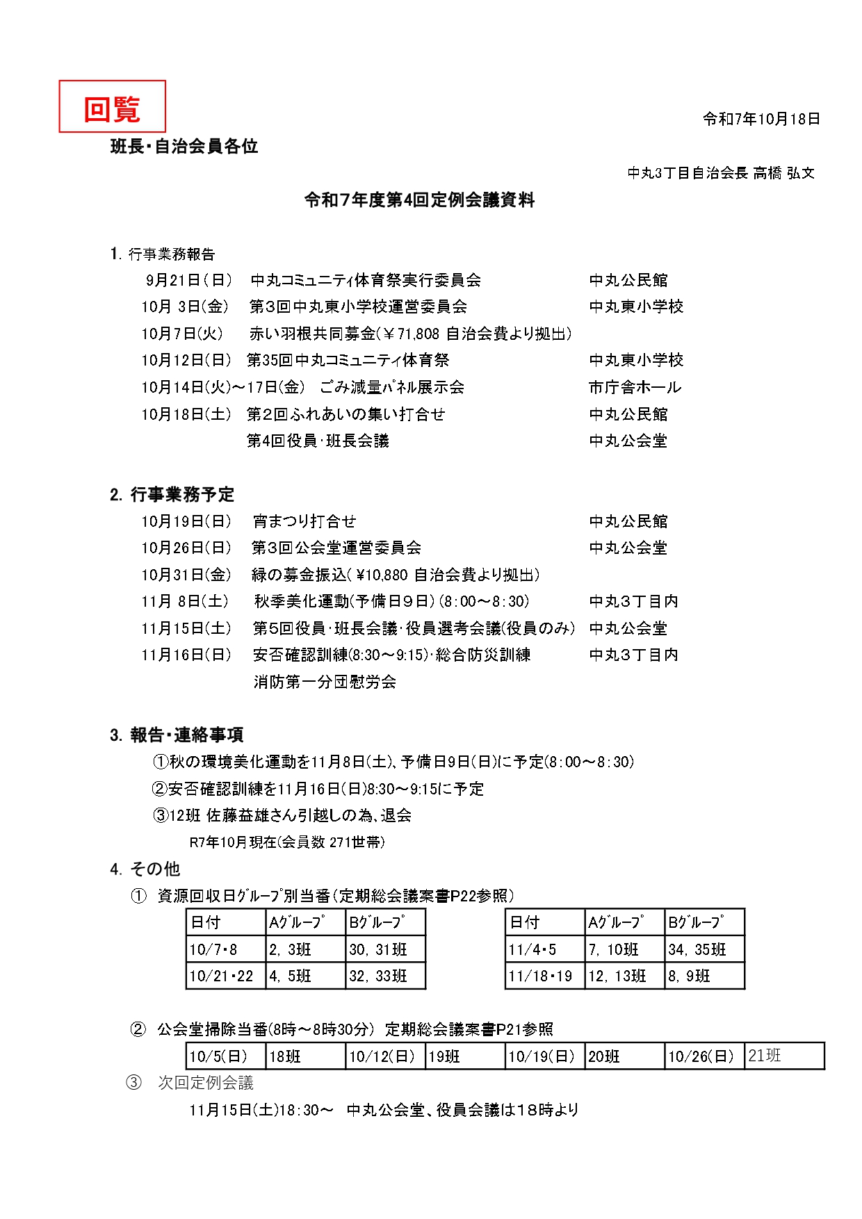
令和7年10月のお知らせ